中外涂料网
-
献礼2021全国经销商大会 | 致敬奋斗者·展辰最美客户经理(一)
梦想不会自己实现,奋斗是其桥梁。目标不会自己达成,奔跑才有远方。 功不唐捐 玉汝于成有这么一群展辰人 他们,信守承诺言出必果只为“致力于客户成功” 他们,常年奔波忙碌难得和家人相聚…
-
始于拼搏,始终拼搏——献给每一位东方雨虹人



二十六年青葱岁月 东方雨虹(ORIENTAL YUHONG) 奋勇拼搏撰写创业底色 二十六年砥砺前行 东方雨虹(ORIENTAL YUHONG) 志在成就事业,愿至造福社会 我们的…
-
德爱威赢得“ 2020年我的榜样”竞赛
“我的榜样”竞赛是德国一项全国性的企业社会责任和企业责任奖。自2011年以来,每年由贝塔斯曼基金会(Bertelsmann Foundation)评选出积极参与可持续性发展和具有社会责任的公司,以树立榜样的力量
-
Bhaskar Ramachandran出任PPG副总裁兼CIO
近日,PPG宣布新任命,Bhaskar Ramachandran出任公司副总裁兼CIO,接替即将卸任的副总裁Chris Caruso,生效日期为2021年3月1日。
-
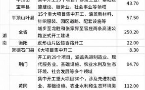
防水商机来了!全国2.69万亿基建项目火速开工!
据不完全统计,2020年12月,全国各地共开工3203个项目,总投资金额为2.69万亿。12月份开工项目数量较11月环比减少了27.3%,但项目总投资金额环比约增10.8%。
-
卧牛山|宏源中孚|凯伦|月星|卓宝|越球|雨中情|居宝|金鹤等9家防水企业获评江苏重点行业绩效评价B级企业!
1月8日,江苏省生态环境厅发布《关于重点行业绩效评价A级、B级和引领性企业名单的公示》,确定江苏省A级企业39家、B级企业337家、绩效引领性企业46家。
-
建涂逆势增长70%!宝塔山科技有“两把刷子”



1月14日,中外涂料网获悉,陕西宝塔山创新科技有限公司(以下简称“宝塔山科技”)2020年建筑涂料销量增长超过70%。在2020年疫情不可抗拒力等特殊环境下,宝塔山建筑涂料业务逆势增长,实现突破性发展,在全国建涂年销售额过亿元的规模企业名列前茅。
-
营收83.27亿元,增长39.43%!三棵树2020年业绩出炉
1月14日,三棵树发布2020年度业绩快报。报告显示,2020年公司营业总收入为83.27亿元,同比增加39.43%;归属于上市公司股东的净利润达5.01亿元,同比增加23.33%;基本每股收益1.91元,同比增加22.44%。在2020年新冠疫情严重影响市场的背景下,三棵树仍然逆势增长将近40%,不能不佩服三棵树运筹帷幄的深厚功力。
-
PPG在收购Ennis Flint后 成立交通解决方案部门
2021年1月13日晚间,PPG宣布在2020年12月收购Ennis-Flint(恩尼斯弗林特)之后,公司成立了一个名为Traffic Solutions(交通解决方案)的新业务部门。该业务部门将制造和供应广泛的、全球性的路面标线产品组合。


